Eroge Dopil Wiki
Advertisement
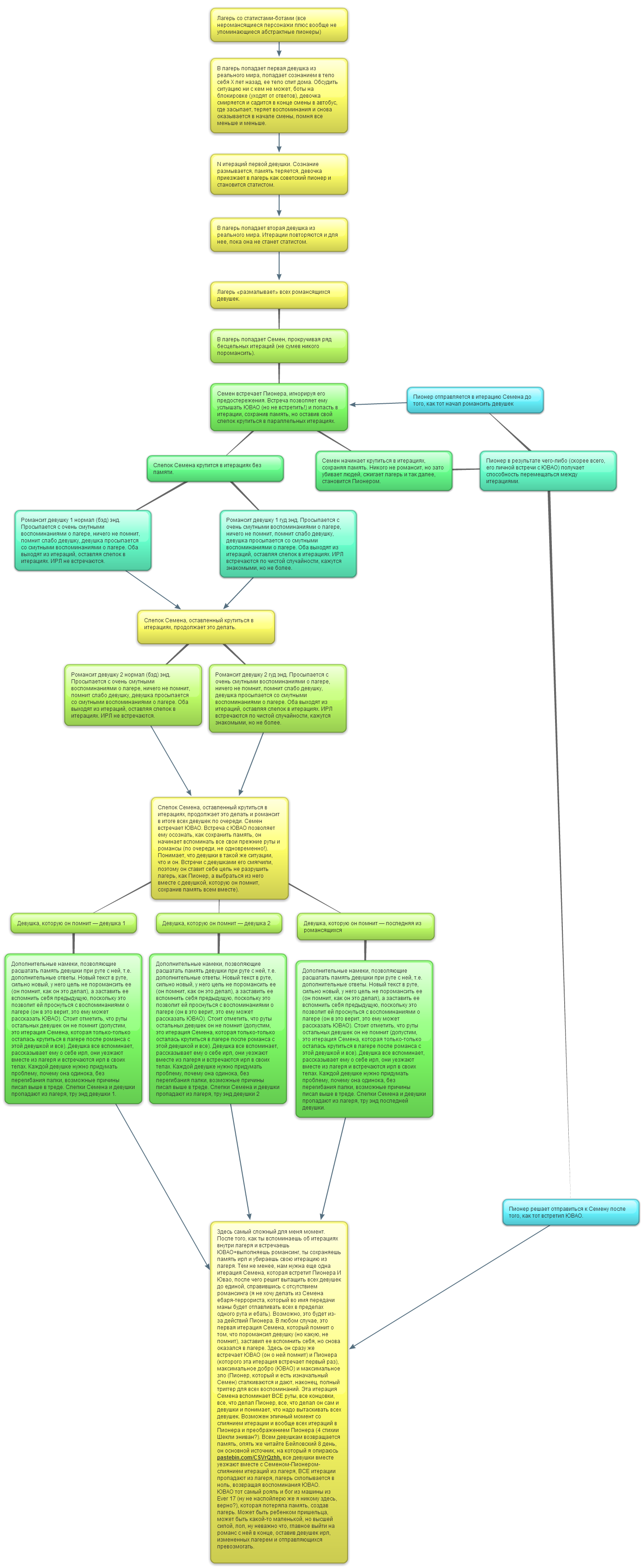
Iterations plot

Данное предложение было призвано объяснить релизную версию сюжета и "восьмой день недели":

Есть лагерь, место, куда попадает человек с проблемами в голове. По окончанию смены воспоминания стираются, и он попадает в лагерь вновь (поскольку проблема не решена). Рано или поздно лагерь начинает влиять на него, и он размывается, становясь статистом. Есть 5 девушек, сохранивших свое сознание: Славя, Лена, Ульяна, Алиса, Мику. Есть Семен, очередная итерация в лагере. Каждая из итераций девушек хранит в себе память предыдущих итераций и следы изначальной личности, шоком и воспоминаниями о разных итерациях, противоречащих друг другу, можно будет вернуть ее назад, к ее прежней я и заставить ее вспомнить, кто она на самом деле.

Есть Пионер (Семен, ушедший за голосом и сохранивший воспоминания, но не вырвавшийся из круга итераций). Есть ЮВАО, сбой лагерной программы, которая позволила Семену уйти за голосом и стать Пионером.

Решил проблему одиночества -> вышел из цикла и вывел заромансенную девушку, оставив свой и ее слепки сознания крутиться в итерациях. Все нормал энды: вышел сам. Все гуд энды: вышел сам, вывел девушку романсингом, встретил девушку с затуманенной о лагере памятью ирл спустя какое-то время. Тру энд: с помощью крутящегося в итерациях слепка злого никого не романсящего Пионера понял, что надо выводить всех девушек сразу, вспомнил руты своих слепков, вышел на ЮВАО, (что-то сделал, благодаря чему ты можешь напоминать девушкам про руты их слепков), заставил их все вспомнить, вернулся в реальный мир, сохранив им память. Можно расчленить тру-энд на третью концовку для каждой девушки: ты напоминаешь одной девушке об ее итерациях, у нее шок, она откатывается к первоначальному состоянию, рассказывает тебе о себе ирл, вы возвращаетесь в реальный мир, ты находишь ее там, сохранившую память. И наконец глобальный анти-гаремник, где ЮВАО заставляет тебя или же ты решаешь сам попробовать сломать весь принцип существования лагеря и разом возвращаешь девочкам все их воспоминания. Все проснутся, все всё вспомнят, возможно будет встретить и ЮВАО, как какой-то человеческий триггер со стороны, спровоцировавший сохранение воспоминаний Пионера, и поромансить ее.

Что такое сам лагерь и почему все туда попали сознаниями — вот единственное, что лучше не объяснять по причине того, что это разрушит романтику, ощущения от новеллы.

Advertisement